
《数据安全技术 数据安全保护要求》征求意见
- Yanfang Li
- 1月18日
- 讀畢需時 1 分鐘
10月31日,由全国网络安全标准化技术委员会归口的国家标准《数据安全技术 数据安全保护要求》(征求意见稿)发布,并面向社会公开征求意见。

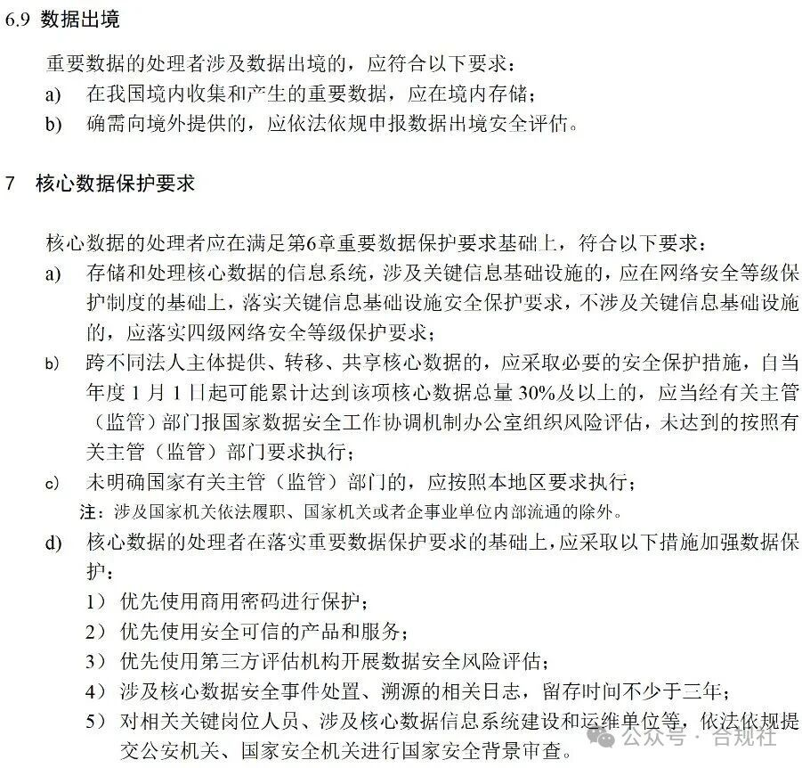
《数据安全技术 数据安全保护要求》提出了数据安全保护原则、目标和框架,规定了数据安全保护的通用要求,及重要数据、核心数据安全保护的专门要求,适用于指导各行业领域、各地区、各部门和数据处理者开展数据分类分级保护工作,也可为主管(监管)部门、第三方评估机构等组织对数据安全进行监督、管理和评估提供参考。













【原文来自全国网络安全标准化技术委员会网站】




留言